医院动态
喜报|北京航天总医院心血管内科入围2025年度中国家庭健康守门人
中国家庭健康守门人

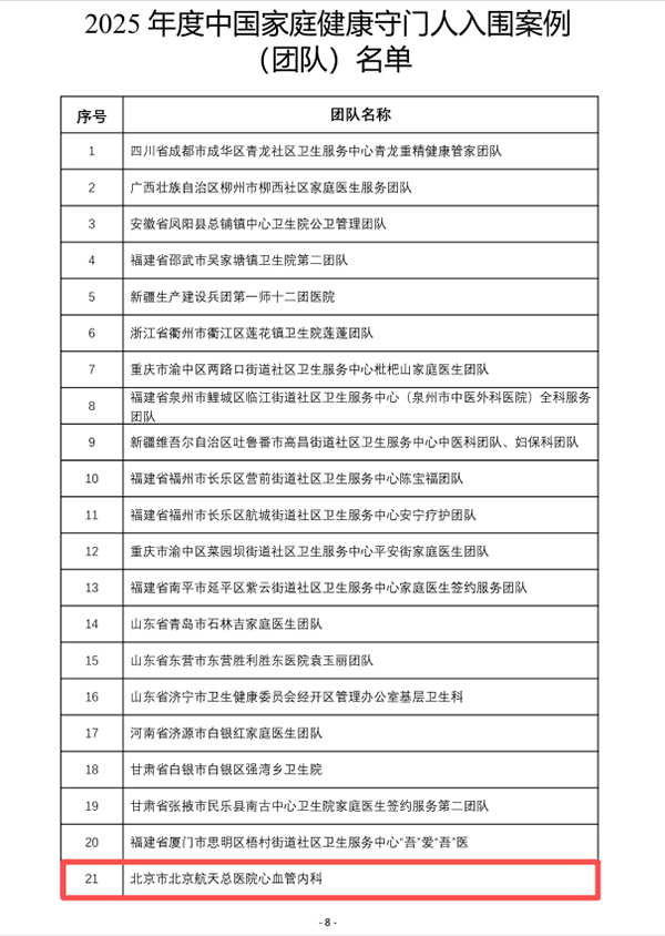
为深入贯彻党的二十大精神,推动落实《健康中国行动(2019—2030年)》等文件要求,按照国家卫生健康委等部门发布的《关于做好2025年基本公共卫生服务工作的通知》,由国家卫生健康委能力建设和继续教育中心(国家卫生健康委党校)携手中国家庭报社,于2025年10月组织开展了2025年度中国家庭健康守门人征集活动。我院心血管内科积极参与,凭借着专业的医疗技术、贴心的服务态度以及长期为周边社区居民提供的优质服务和悉心守护,从众多参评单位中脱颖而出,成功入围2025年度中国家庭健康守门人。
此次入围,不仅能进一步提升我院在社会上的知名度和影响力,更是对我院心血管内科长期以来坚守初心、服务社区、守护居民心脏健康的高度认可与肯定。
未来,北京航天总医院心血管内科将以此为新的起点,不忘初心,砥砺前行,继续为周边社区居民的健康保驾护航,为推动基层医疗卫生事业的发展贡献更多的力量!













